2024年懷化學院專升本考試大綱《教育心理知識與能力》(新修訂),《教育心理知識與能力》 由《教育學》和《心理學》兩門課程的內容組成。總分 200分,每門課分值各占 100 分,考試時長:150 分鐘。

《教育學》專升本考試大綱
第一部分 說明和要求
一、課程基本信息
教育學是師范類專業的一門必修課,是教師教育非常重要的一門課程,是取得教師資格的必要條件。
二、課程考試目的
為統一教育學的教學與考試內容,懷化學院教育科學學院編制該考試大綱,供教師教學、命題及學生學習和復習使用。考試試題嚴格按照考試大綱命題。
三、考核目標、 內容與要求
教育學考試大綱嚴格遵照本課程教學大綱執行,要求學生掌握教育學基礎知識,能夠初 步運用教育學基本理論解讀教育教學現象和解決教學實踐中出現的基本問題,了解教育改革 發展動態。重點考核教育學的基本知識、基本理論以及學生認識問題、分析問題和解決問題的能力。
四、教材與參考書
教育學原理編寫組. 教育學原理[M]. 北京:高等教育出版社,2019.
白秀杰、杜劍華.教育學[M].北京:首都師范大學出版社,2017.
五、考試題型及分值
選擇題(20 分)、辨析題(20 分)、簡答題(20 分)、論述題(15 分)、材料分析題(25 分)。
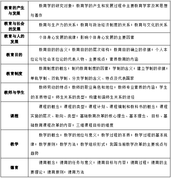
第二部分 各章考核目標與內容


《心理學》專升本考試大綱
第一部分 說明和要求
一、課程基本信息
心理學課程是師范教育專業學生的專業核心課程。是教師教育非常重要的一門課程,是取得教師資格的必要條件。
二、課程考試目的
為統一心理學的教學與考試內容,懷化學院教育科學學院編制該考試大綱,供教師教學、命題及學生學習和復習使用。期末考試試題嚴格按照考試大綱命題。
三、考核目標
心理學考試大綱嚴格遵照本課程教學大綱執行,要求學生掌握心理學基礎知識,能夠 初步運用心理學基本理論解讀教育教學現象和解決教學實踐中出現的基本問題。重點考核心理學的基本知識、基本理論以及學生認識問題、分析問題和解決問題的能力。
四、教材與參考書
劉曉明:心理學,華中師范大學出版社, 2022 年版
五、考試題型及分值
選擇題(20 分)、辨析題(20 分)、簡答題(20 分)、論述題(15 分)、材料分析題
(25 分)。
第二部分 各章考核目標與內容


湖南專升本院校專業不知道怎么選?報名報考問題不知道怎么解答?落榜沒考上怎么辦?【湖南專升本學歷提升指導中心】的專業老師為你解答!
各位考生可可以和【湖南專升本考生交流群】里面的老師開展一對一交流,幫助考生攻克基礎知識薄弱、攻堅考試重點難點等困難,得到專屬于自己的解答。敬請關注我們吧!
以上就是關于“2024年懷化學院專升本考試大綱《教育心理知識與能力》(新修訂)”的全部內容,考生如果想獲得更多關于常見問題、相關資訊,如考試動態、招生簡章、統考動態、湖南專升本院校、歷年真題、考試大綱、專升本等相關信息,敬請關注湖南專升本網(http://m.qrong.cn/)!

湖南專升本聲明
(一)由于考試政策等各方面情況的不斷調整與變化,本網站所提供的考試信息僅供參考,請以權威部門公布的正式信息為準。
(二)本網站在文章內容來源出處標注為其他平臺的稿件均為轉載稿,免費轉載出于非商業性學習目的,版權歸原作者所有。如您對內容、版權等問題存在異議請于我們聯系,我們會及時處理。
文章來源于網絡,如有侵權,請聯系刪除

福利領取
成考報名
國開報名
教師資格證
專升本報名
自考報名



